"JzavaScript is a standard programming language that is included to provide interactive features, Kindly enable Javascript in your browser. For details visit help page"
Under the guidance of
Supported by
Megamenu
About Medical Innovations Patent Mitra
About Us
Vision & Mission
Brochure
Who Can Apply
How to Apply
Scope
Useful Information
Patent filing process in India
Important Information & Links
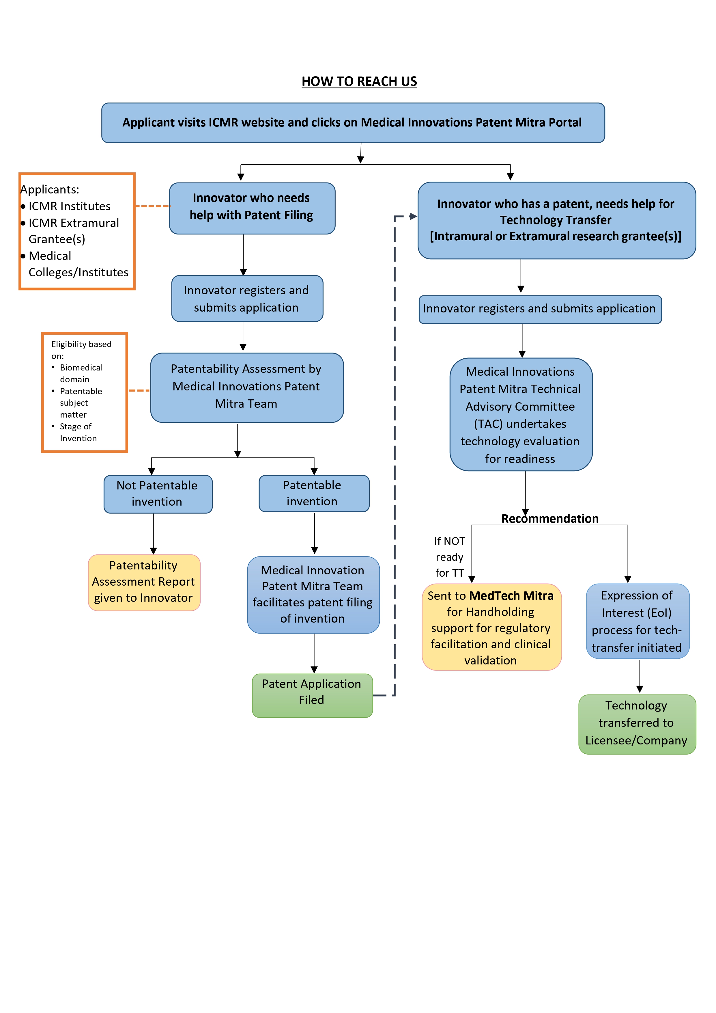
Patent Mitra process
FAQs
Policy & Guidelines
ICMR's Intellectual Property Policy
ICMR's Guidelines for Technology Development Collaboration
ICMR's Guidelines for Utilization of Corporate Social Responsibility Funds
Media
Photos
Videos
Press Releases
Newsletter
Contact us
Login
Registration for Innovator
Registration for Company
Patent Mitra Process Flow